招标采购
首 页
安居风采
集团简介
管理团队
集团架构
发展历程
新闻动态
通知公告
集团要闻
媒体关注
安居党建
党建动态
廉政教育
项目建设
项目展示
运营服务
项目租售
商业动态
服务大厅
自在安居
企业文化
文化活动
安居讲堂
加入安居
社会招聘
联系我们
集团总部
所属公司
服务管理热线
信访投诉
董事长信箱
搜 索
运营服务
项目租售
商业动态
服务大厅
自在安居
商业动态
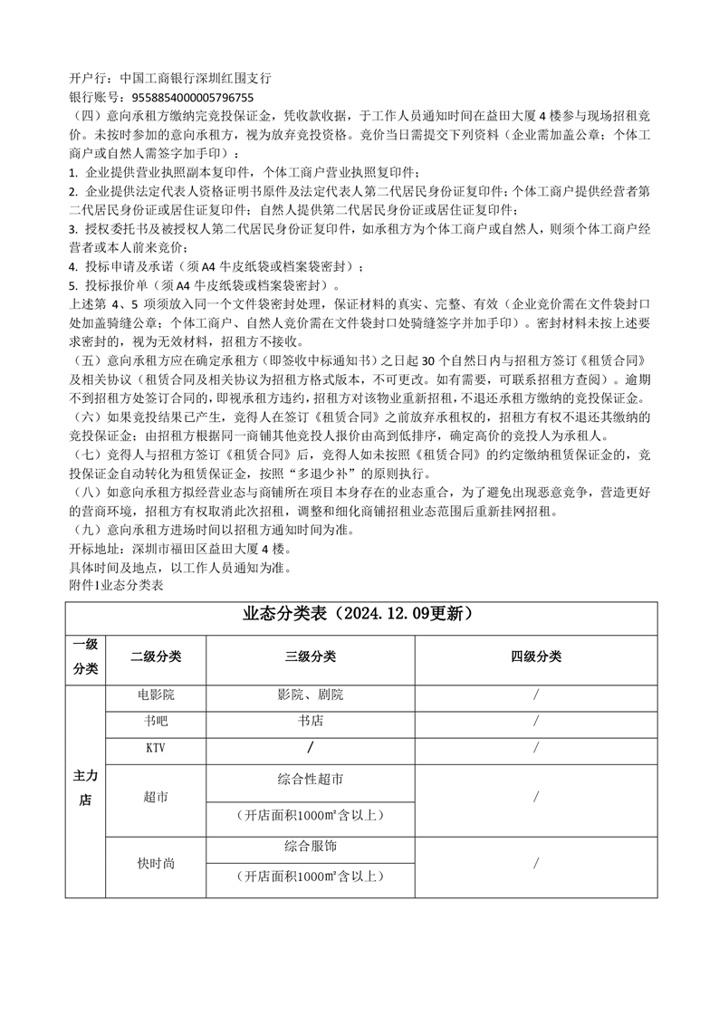
深圳市安居集团商业物业招租公告(彩田安荟邻)
发布时间:2025.03.25
E-mail: public@szrcaj.com
TEL: 0755-83080028